区块链NFT投资,BTC/USDT/CGPAY,虚拟加密货币交易行情分析平台
Aave 帝国再出击:V4 的模组化未来与 App 的破圈野心
| 百款NFT链游免费玩 | 数字货币支付图解教程 | 区块链游戏获利技巧 |
Aave 是 DeFi 领域的基础货币市场,以强大流动性和高信任度著称。 Aave 协议占据借贷市场超半数 TVL,成为机构与散户的首选平台。它透过跨链来扩展流动性,结合保守的风险管理策略,建构起坚实的商业护城河,并持续创新不断强化自身优势。从 V3 版本的双市场结构到即将在 V4 推出的 Liquidity Hub 和 Spokes,Aave 不仅稳固了市场地位,更在逐步演进为链上资本市场的基础设施层。
市场定位
Aave 作为 TVL 最大的借贷协议,其领先优势远远超越竞争对手。截至本文撰写时,Aave 的 TVL 约达 540 亿美元,是第二大借贷协议 Morpho(约 108 亿美元)的五倍以上。这种规模优势建构起坚实的竞争壁垒,使其在吸引机构资本的同时,仍能为寻求被动收益的散户提供高度便捷的参与管道。

Aave 的成长态势持续稳定,其 TVL 近期创下历史新高。这一增长得益于其先发优势、持续的产品迭代以及广泛的多链策略共同发挥作用。
Aave 协议目前已部署在 19 条链上,但其绝大部分流动性(超过 80%)仍集中在以太坊,其次是 Plasma 。在二层网路中,Arbitrum 最多,其次是 Linea 和 Base 。此布局反映出 Aave 的策略选择:优先依托以太坊的流动性深度与安全性,然后审慎拓展至用户活跃度持续成长的二层网路。
Aave 的流动性深度对高净值个人和机构投资者俱有独特吸引力。这类用户能够进行大额借贷而不会引发借款利率的大幅飙升。这项优势可以透过以太坊基金会在 2025 年 2 月将 30,800 枚 ETH 存入 Aave 的作业得到验证。

此外,Aave 也透过其 Horizon 市场进军 RWA 借贷领域,目前市场规模约 6 亿美元。 Aave 接受了 Superstate 和 Centrifuge 等发行方的抵押品,由货币市场基金这类代币化组成。 Aave 正将自己定位为传统机构与 DeFi 之间的桥梁,这是其它承接机构资金更广泛战略的一部分,与其已有的海量链上用户基础形成互补。
核心功能与架构设计
Aave 的核心是基于流动性池模式运作,也就是说用户将资产存入共享流动性池,存款人会获得代表其头寸的 aToken,这种代币会随时间累积利息,并可作为抵押品用于借入资产。
Aave V3 平台推出了两个不同的借贷市场,各自承担著独特功能。
- Aave Prime 市场专为资本效率优化,仅支援蓝筹资产。其标志性功能「高效能模式」允许高度关联资产(如 wstETH 与 WETH)的贷款价值比最高达 95%,清算门槛为 96.5% 。目前市场规模约 11.7 亿美元。
- Aave Core 市场覆盖范围更广,规模超过 420 亿美元,支援多种资产。 Aave Core 将风险控制置于首位,透过「隔离模式」限制高风险资产敞口,并执行更严格的贷款价值比限制,通常低于 85% 。
这种双市场结构体现了 Aave 正在资本效率与系统安全之间寻求平衡。但这个结构也会导致资金割裂,因为流动性无法在 Prime 和 Core 市场间自由流动。解决这个问题正是即将推出的 V4 版本的重点攻克方向。
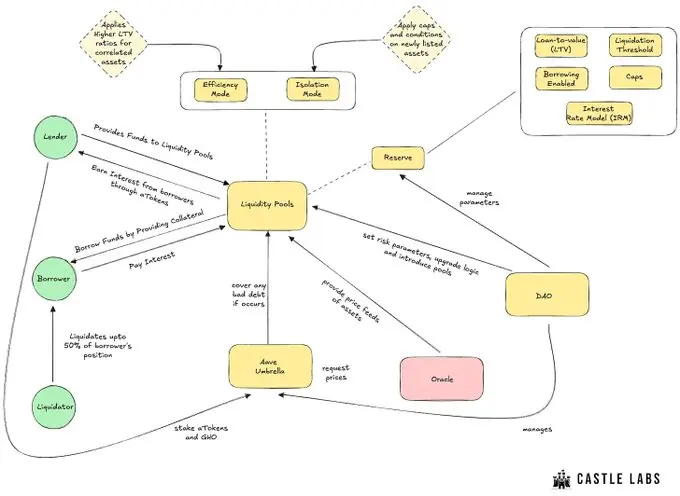
下图展示了 Aave 体系内的各组件,它们透过高效协同运作,使 Aave 成为领先的货币市场协议。

流动性池和储备金
Aave 上的每个代币市场均设有储备金,各项参数由 DAO 管理:
- 贷款成数:指抵押品价值中可借出的百分比。例如,85% 的 LTV 允许以 1000 美元的 ETH 抵押品为基础,获得 850 美元的贷款。
- 清算门槛:当抵押品价值达到此水准时,可能触发清算。通常设定在略高于贷款价值比的位置,以建立安全缓冲。
- 借贷功能开关:决定储备金是否开放借款权限。
- 限额:对供应量或借款量的上限控制,旨在防止系统过度暴露于波动性资产的风险。
- 利率模型:根据资金利用率动态调整借贷成本。高利用率会推高利率,进而激励还款或增加资金供应。
这些参数共同为 Aave 建构了一个自适应且去中心化的风险框架,其持续更新机制由社群治理驱动,能够即时反映市场变化。
Aave Umbrella
Aave 的 Umbrella 系统(原名 Safety Module)提供关键保障机制。用户可质押 aTokens 或 GHO 获取奖励,同时这些质押资产也作为协议坏帐的后备保障金。若发生资不抵债情况,将清算质押资产以涵盖损失。相应的子 DAO 已提供最高 10 万美元的初始坏帐担保,为协议建立有效的保险层。
清算机制
清算机制是保障 Aave 协定稳健运作的另一个关键支柱。每个借贷部位均由健康因子即时监控,其计算公式如下:
健康因子=(抵押资产价值× 清算门槛)/借款价值
当健康因子低于 1 时,该部位将进入可清算状态。例如:存入价值 1000 美元的 ETH 作为抵押物,以 88% 的清算门槛借入 800 美元 USDC,此时健康因子为 1.1 。若 ETH 价格跌至 900 美元,健康因子将降至 0.99,进而触发清算机制。
清算人可透过偿还借款人最高 50% 的债务来获得折扣抵押资产作为奖励。这项机制在维持 Aave 协议偿付能力的同时,也为套利者和专业清算程序创造了市场机会。
效率模式与隔离模式
效率模式透过高度相关的资产(如 ETH 质押衍生品)来最大化借款能力。此模式支持递归借贷、循环策略及杠杆质押等资本高效型操作。
隔离模式可借由限制可借入资产类型及设定风险敞口上限,有效降低新型或高波动性代币的相关风险。
这些机制体现了 Aave 的核心理念:在风险可控的领域不断提升资本效率,同时始终保持审慎拓展的原则。
Aave V4 和 Aave App
近日上线测试网的 Aave V4 旨在解决流动性割裂问题,并推动其发展为模组化借贷基础设施。
V4 核心是 Liquidity Hub,这个中心聚合了 Prime 市场和 Core 市场的流动性。资金将动态流向所需之处,而非锁定在孤岛中,从而提高效率并减少闲置存款。
另一个配套创新是 Spokes,这是一个连接到 Liquidity Hub 的专业化市场实例。每个 Spokes 可独立设定参数,例如支援长尾资产、设定供应和借贷上限,而 Liquidity Hub 将确保各项参数在系统规则内运作。 Spokes 的设计能在保障核心系统安全的前提下,实现边缘化创新。

综合来看,这些升级标志著 Aave 将从单一借贷协议演变为链上资本市场的基础层。透过流动性整合与模组化设计,Aave V4 正为未来数年持续担任 DeFi 借贷基石奠定基础。
本周 Aave 另一个重大更新是推出 Aave App,这个产品可帮助散户赚取高达 6.5% 的年化收益率,并提供最高 100 万美元的余额保障。
这无疑是一个重大飞跃,因为它将帮助许多散户接触以往难以接触的 DeFi 领域。 Aave App 同时提供链上、链下服务,进一步优化使用者体验。其年化收益率极具竞争力,超越债券、银行存款等传统投资管道,为一般用户提供了优质替代选择。
结语
Aave 正巩固其作为链上银行的领先地位,近日公布的两大重要进展与其发展蓝图高度契合。最新升级版 Aave V4(目前处于测试网阶段)标志著它正向更灵活、更模组化的方向转型,Aave App 将吸引「全新用户群」进入 DeFi 生态。此外,旗下 RWA 市场 Horizon 透过提升代币化资产利用率,使用户能够方便地以其作为抵押品借入资金。
作为链上借贷的领跑者,Aave 已占据市场主导地位,成为机构、巨鲸及普通 DeFi 用户存放链上稳定币的首选平台之一。凭借其规模优势和稳健的风控机制,这一领先地位在可预见的未来仍将延续。
最终,借贷领域将涌现多个协议,部分协议已开辟出利基市场并持续深耕,而 Aave 作为这个垂直领域的标杆,始终依托其流动性及规模优势构筑护城河,持续推动行业创新。
| 百款NFT链游免费玩 | 数字货币支付图解教程 | 区块链游戏获利技巧 |
相关文章
热门推荐
- 美国 SEC 监管行动如何影响加密货币市场?
- 俄罗斯国家杜马一读通过俄罗斯大选候选人披露其加...
- Polygon 联合创始人亲述项目工作机制和背后的成长故事
- 复盘柏林升级前以太坊一个显而易见的状态问题
- 资管赛道投资热度高企,Figure 完成本周唯一亿级融资
- 专注高端加密艺术市场的 NFT 平台
- L2 扩容方案 zkSync 2.0 公开三项资产安全保护措施...
- 马斯克与多家矿企带头规范比特币挖矿能源披露,并...
- 期货利差回归,期权波动率高涨
- 去年总管理资产 38 亿美元,回报率中值为 128%
- 持有「一些」比特币,以太坊交易效率更高
- Gitcoin 推出治理代币 GTC,你领到了多少回溯空投?
- DeFi 总锁仓价值半月内缩水近四成,借贷与交易所板...
- Polygon 发布 SDK 软件开发工具包,以构建以太坊多...
- Lever 开启 DOGE&DOGGY&BAKE 流动性挖矿 & 质押活...
- 从非合作博弈理解 DeFi 衍生品协议 Shield 治理与...
最新文章
- Hyperliquid 冲 60 美元创新高!今年来涨逾 70%,...
- 管理 136 亿美元基金!24 岁华尔街 AI 投资天才,...
- Polymarket 在台被封锁!误触选举盘开发者自曝:半...
- 链上侦探 ZachXBT 揭 Polymarket 遭骇!官方急喊:...
- 比特币长期持有者狂吸筹!「囤币 1,630 万枚」直逼...
- 比特币「多空双杀」引爆 2 亿美元清算潮!分析师:...
- 币圈上市潮再添一员!Blockchain.com 保密递交 IPO...
- Polymarket 要抢攻日本市场!消息:力拚 2030 年取...
- 「数位黄金」信仰崩塌!Mark Cuban 抛售大部分比特...
- 对话 Glassnode 分析师:比特币牛市重启,市场仍处...
- 致命伤竟是「这原因」!花旗示警:比特币「抗量子...
- Securitize 首季营收创新高!「代币化资产」管理规...
- 抢吃 2 兆美元估值红利!币安上线 SpaceX「Pre-IPO...
- 币圈苦等多年!Fed 拟推出「精简版主帐户」,让加...
- 沃许接掌 Fed 倒数!「2 致命原因」恐让美股、比特...
- 市场极度悲观!比特币重演 2022 年熊市?分析师:...
BTC
ETH
USDT
BNB
XRP
USDC
SOL
TRX
FIGR_HELOC
DOGE